Fortune Journals

Editorial Process

editorial process

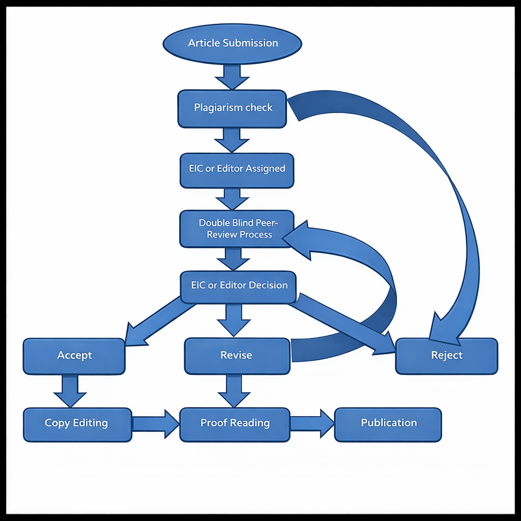
Click image to enlarge — full editorial process flowchart



Fortune Journals follows a single-blind peer-review process in which reviewer identities are kept confidential from authors. Each manuscript submitted by an author is assigned to a handling Editor. Final acceptance, revision, or rejection decisions are provided by the Editor-in-Chief or another Editorial board member.


  1. The Editor-in-Chief is mainly responsible for the scientific quality of the journal.
  2. EIC or Editorial board member should help the Editorial Office when submitting an application to any indexing services.
  3. The overall Editorial process is given in the flowchart above. A detailed breakdown of each stage is provided below.

Stage 1: Submission & Pre-Review Screening

Every submitted manuscript undergoes a series of editorial checks before being sent for peer review. This stage is completed within 5 business days of submission.

1
Submission Receipt & Acknowledgement

The corresponding author receives an automatic acknowledgement email confirming receipt. A unique manuscript ID is assigned for tracking purposes.

2
Scope & Formatting Check

The Editorial Office verifies that the manuscript falls within the journal's scope and meets basic formatting requirements. Manuscripts outside scope or with incomplete sections are desk-rejected at this stage with reasons provided to the author.

  • Subject matter must align with the journal's scope.
  • Manuscript must be submitted in the required format (Word/PDF).
  • All required sections must be present (Abstract, Keywords, References, etc.).
3
Plagiarism & Similarity Screening

All manuscripts are screened using plagiarism-detection tools. Manuscripts with a similarity index above the acceptable threshold are returned to the author for revision or desk-rejected depending on severity.

4
Ethical Compliance Check

The Editorial Office verifies that the following mandatory declarations are present:

  • Conflict of Interest (COI) Disclosure
  • Data Availability Statement
  • AI Use Disclosure (if applicable)
  • Ethics committee / IRB approval (for studies involving human subjects or animals)
  • Author contributions statement
Desk Rejection: Manuscripts failing the scope check, plagiarism screening, or missing mandatory ethical declarations will be desk-rejected with reasons communicated to the author.

Stage 2: Editorial Assignment

Manuscripts passing pre-review screening are assigned to a handling Editor within 7 business days of submission.

5
Assignment to Handling Editor

The EIC or a Senior Editor assigns the manuscript to a handling Editor whose expertise aligns with the subject matter. The handling Editor manages the review process and makes the final recommendation.

6
Reviewer Invitation

The handling Editor invites 2 to 3 external peer reviewers with relevant expertise. Reviewers are selected to avoid conflicts of interest with the authors. Author-suggested reviewers may be considered but are not guaranteed to be selected.

Reviewer Conflicts: Reviewers who have collaborated with any author within the past 3 years, hold a financial relationship with the authors, or have any personal conflict must decline the invitation and notify the editorial office immediately.

Stage 3: Peer Review

Fortune Journals operates a single-blind peer-review process — reviewer identities are kept confidential from authors throughout. Reviewers are expected to submit their comments within 21 days of accepting the invitation.

7
Review Conducted

Each reviewer independently evaluates the manuscript against:

  • Scientific soundness, originality, and validity of methodology
  • Clarity, structure, and presentation of the manuscript
  • Adequacy and accuracy of references
  • Significance and contribution to the field
  • Compliance with ethical standards
8
Reviewer Recommendation Submitted

Each reviewer submits a confidential recommendation to the handling Editor. Reviewer identities and comments are not disclosed to authors. Recommendations are one of:

  • Accept as is
  • Minor Revision
  • Major Revision
  • Reject
9
Handling of Conflicting Reviewer Opinions

When reviewer recommendations conflict significantly, the handling Editor may:

  • Invite a third reviewer to break the deadlock, or
  • Make an independent editorial judgment based on the comments provided.

Stage 4: Editorial Decision

Based on reviewer recommendations, the handling Editor communicates a decision to the author within 35 days of submission. The Editor-in-Chief holds final authority over all editorial decisions.

Possible Decision Outcomes

✔ Accept

The manuscript is accepted for publication as submitted or with only minor editorial corrections (e.g., formatting, typographical). No further review is required.

◎ Minor Revision

Limited revisions are required addressing specific reviewer comments. Revised manuscripts must be resubmitted within 14 days. The Editor may review the revision without returning it to external reviewers.

↻ Major Revision

Substantial revisions are required — additional experiments, data analysis, or significant rewriting may be needed. Revised manuscripts must be resubmitted within 30 days and are typically returned to the original reviewers.

✗ Reject

The manuscript does not meet the journal's standards for scientific quality, originality, or scope. Rejected manuscripts will not be reconsidered unless the author has been explicitly invited to resubmit.

Revision Resubmission Guidelines

  • Authors must submit a point-by-point response letter addressing each reviewer comment alongside the revised manuscript.
  • All changes in the revised manuscript must be highlighted or tracked.
  • Authors requiring additional time must contact the editorial office before their deadline expires. Extensions are granted at the Editor's discretion.
  • Manuscripts not resubmitted within the deadline without prior communication will be treated as withdrawn.
  • A maximum of two revision rounds is permitted. If the manuscript remains unsuitable after two rounds, it will be rejected.

Stage 5: Post-Acceptance & Production

Once formally accepted, the manuscript enters the production stage for final preparation and online publication.

10
Acceptance Confirmation & APC Invoice

The corresponding author receives a formal acceptance letter. The Article Processing Charge (APC) invoice is issued at this stage. Publication proceeds upon confirmation of payment. For APC details, visit fortunejournals.com/article-processing-charges.php.

11
Copyediting & Typesetting

The accepted manuscript undergoes professional copyediting for grammar, formatting, and journal style, then is typeset into final HTML and PDF formats.

12
Proof Review by Author

The corresponding author receives the typeset proofs for review and must return approved proofs within 48 hours. Only corrections to typesetting errors are permitted at proof stage — no new content or structural changes will be accepted.

13
Online Publication & DOI Assignment

Upon author approval of proofs, the article is published online in both HTML and PDF formats. A unique Digital Object Identifier (DOI) is assigned via CrossRef, enabling permanent citation and discoverability.

14
Indexing & Archiving

Published articles are submitted to relevant indexing databases and archived to ensure long-term accessibility. The EIC and Editorial board members assist the Editorial Office with indexing applications as required.

Stage 6: Appeals Process

Authors who believe their manuscript was rejected unfairly, or that reviewer comments contain a significant factual or scientific error, may submit a formal appeal.

Grounds for Appeal

  • The editorial decision was based on a demonstrable factual or scientific error by a reviewer.
  • A significant conflict of interest on the part of a reviewer has been identified.
  • The decision was procedurally inconsistent with the journal's stated editorial policies.
Please note: Disagreement with a reviewer's scientific opinion alone is not sufficient grounds for appeal. Appeals submitted solely on the basis of disagreement with the decision will not be considered.

How to Submit an Appeal

  1. Submit a written appeal to the editorial office within 30 days of receiving the rejection decision, clearly stating the grounds and providing supporting evidence.
  2. The Editor-in-Chief reviews the appeal and may consult an independent Editorial board member not previously involved with the manuscript.
  3. The author will receive a final decision within 30 days of submitting the appeal. The EIC's decision is final.

Process Summary & Timeframes

Stage Action Responsible Party Expected Timeframe
1 Submission Receipt, scope & plagiarism check, ethical compliance Editorial Office Within 5 business days
2 Assignment Assign handling Editor & invite reviewers EIC / Senior Editor Within 7 business days
3 Peer Review External review conducted & recommendations submitted 2–3 External Reviewers Within 21 days of invitation
4 Decision Editorial decision communicated to author Handling Editor / EIC Within 35 days of submission
4a Revision Author revises & resubmits; re-reviewed if needed Author / Reviewers 14 days (minor) / 30 days (major)
5 Production Copyediting, typesetting, proof approval, DOI, publication Editorial Office / Author Author proof approval within 48 hrs
6 Appeals Author submits appeal; EIC reviews & decides Author / EIC Decision within 30 days of appeal
Total expected time from submission to first decision: approximately 5–7 weeks, depending on reviewer availability and manuscript complexity.

© 2016-2026, Copyrights Fortune Journals. All Rights Reserved!